|
|
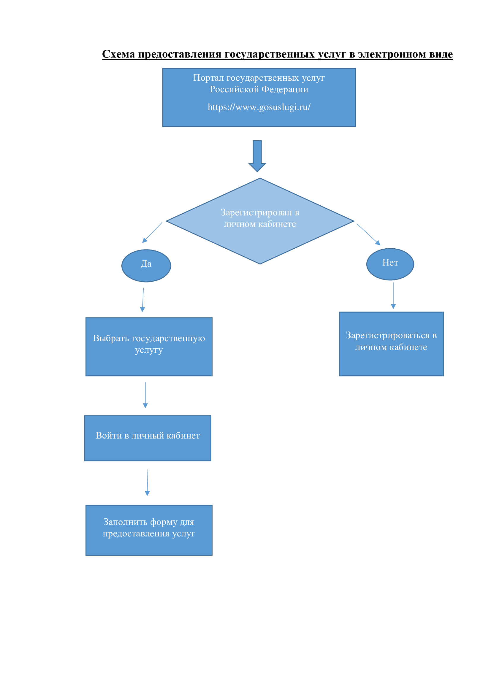
Схема предоставления государственных услуг в электронном видеВерсия для печати
|
|
© 2011 - 2020 kotelnikovo-region.ru
ул. Ленина, 9
тел.: +7 (84476) 3-31-96; (8442) 30-62-61
факс: +7 (84476) 3-35-04; (8442) 30-62-75
Эл. почта: ra_kotel@volganet.ru
Разработка сайта - INTERVOLGA

